
AccessSTEM Capacity Building Institute (2007)
January 10 - 12, 2007
University of Washington
Seattle, Washington
Exploring ways to increase the participation of people with disabilities in all Science, Technology, Engineering, and Mathematics (STEM) projects and, ultimately, in careers was the goal of participants in this two-and-a-half day Capacity-Building Institute (CBI). The AccessSTEM CBI provided a forum for comparing recruitment and access challenges, sharing successful practices, developing collaborations, and otherwise increasing the capacity of all NSF-funded projects to serve individuals with disabilities.
Speakers and panelists were also CBI participants; many have disabilities and/or are women or racial/ethnic minorities. Broad issue areas discussed included K-12 education, recruitment/transition to higher education, retention in higher education, graduate school enrollment and retention, and employment.
AccessSTEM Capacity-Building Institute outcomes benefit society by making STEM opportunities available to more citizens and enhancing STEM fields with the perspectives of people with disabilities.
For accessible versions of presentations see Mark Leddy's Broadening Participation in Science and Engineering and Sheryl Burgstahler's AccessSTEM 2007 Capacity Building Institute.
See also: Broadening Participation by Welcoming Participants with Disabilities - How to make projects welcoming and accessible to participants with disabilities.
Introduction

A series of activities were undertaken to understand the underrepresentation and increase the participation of people with disabilities in science, technology, engineering, and mathematics (STEM) careers. These activities were funded by the Research in Disabilities Education (RDE) program of the National Science Foundation (NSF). They were coordinated by the Northwest Alliance for Access to Science, Technology, Engineering, and Mathematics (AccessSTEM), which is directed by Sheryl Burgstahler.
Capacity Building Activities
AccessSTEM collaborated with three other Regional Alliances for Persons with Disabilities (RADs) to:
- conduct a Capacity-Building Institute (CBI)
- share results of the CBI with NSF projects and other stakeholders
- provide an electronic forum to continue discussion of accessibility issues and provide support for accessibility efforts
- extend resources to other programs and promising practices via an online searchable Knowledge Base
AccessSTEM is a project of DO-IT (Disabilities, Opportunities, Internetworking, and Technology) at the University of Washington in Seattle. AccessSTEM serves to broaden participation in STEM fields through the inclusion of individuals with disabilities.
Goal and Outcomes
All of these activities support an NSF goal: "Working to broaden participation in science and engineering reinforces NSF's mandate to fund the best ideas from the most capable researchers and educators, now and in the future" (Investing in America's Future: Strategic Plan FY 2006-2011, NSF, https://www.nsf.gov/attachments/110803/public/NSF_Strategic_Plan.pdf, p. 3). AccessSTEM Capacity Building outcomes benefit society by making STEM opportunities available to more citizens and enhancing STEM fields with the perspectives of people with disabilities.
Audiences for These Materials
This booklet was created for people who:
- participated in the AccessSTEM Capacity-Building Institute
- want to conduct their own Capacity-Building Institute at their institution, in their region, or in a nationwide or international forum
- seek to increase their understanding of issues surrounding the underrepresentation and participation of individuals with disabilities in STEM studies and careers
- are motivated to join an electronic community to continue discussion of these issues
- are NSF project directors and program officers interested in increasing the participation of people with disabilities in all NSF projects
- would like to get connected to resources to help them make their project resources and activities accessible to people with disabilities
- have promising practices to share with others
Background

The National Science Foundation reports that people with disabilities are underrepresented in science, technology, engineering, and mathematics (STEM) studies and careers. The National Science Foundation (NSF), the National Organization on Disabilities, and other leaders have identified barriers to STEM success to include:
- diminished support systems after high school
- little access to successful role models
- lack of access to technology
- inadequate self-advocacy skills, inadequate accommodations
- low expectations and other negative attitudes on the part of people with whom they interact
The National Science Foundation and others report evidence-based practices to increase the participation of underrepresented groups in STEM to include:
- technology access
- hands-on STEM activities
- self-determination skill building
- college and career preparation activities
- bridges between academic levels and careers
- work-based experiences, including research
- peer, near-peer, and mentor support
- tutoring
- preparing educators and employers to work with people who have disabilities
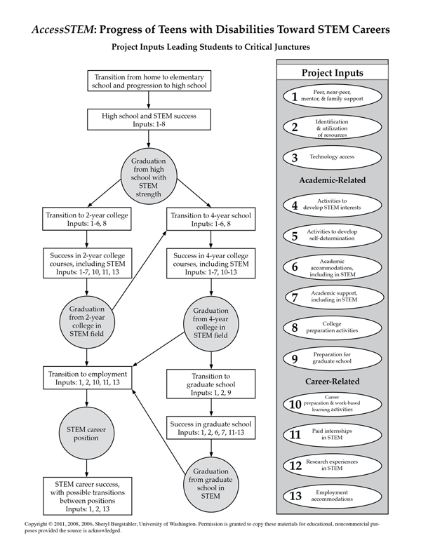
The following figure presents a model of how AccessSTEM project interventions are used to lead students with disabilities through critical junctures to pursuing STEM careers.

About the CBI

The AccessSTEM Capacity-Building Institute (CBI) took place January 10 - 12, 2007, in Seattle. Its overall purpose was to explore ways to increase the participation of people with disabilities in all STEM projects and, ultimately, in careers.
Participants in this two-and-one-half day event included leaders of NSF projects that promote the participation of women, racial/ethnic minorities, and people with disabilities in science, technology, engineering, and mathematics. Hosted by the University of Washington, the AccessSTEM CBI provided a forum for comparing recruitment and access challenges, sharing successful practices, developing collaborations, and otherwise increasing the capacity of all NSF-funded projects to serve individuals with disabilities. The ultimate goal of the 2007 AccessSTEM CBI was to increase the participation of individuals with disabilities, particularly those who are also members of other underrepresented groups, in STEM fields. Speakers and panelists were also CBI participants; many have disabilities and/or are women or racial/ethnic minorities. Broad issue areas discussed included:
- K-12 education
- recruitment/transition to higher education
- retention in higher education
- graduate school enrollment and retention
- employment
In this CBI:
- Experts in all topic areas were in the audience and others "visited" the CBI via video.
- All participants were actively engaged.
- Participants didn't just present predetermined professional development; participants requested and offered content as the meeting evolved.
- "Handouts" were online.
- Participants explored ways to "build capacity" to reach the goal of the Institute, within their projects or organizations and beyond.
Participants discussed barriers encountered by individuals with disabilities (e.g., access to science labs, field trips, technology, information resources), how to eliminate or reduce these barriers, successful strategies for recruiting and retaining individuals with disabilities into STEM fields, how projects that support other underrepresented groups can work with projects that support individuals with disabilities to maximize outcomes, and how all STEM programs can be made more inclusive of individuals with disabilities by applying universal design principles. Successful strategies discussed extend from K-12 through college and employment within two categories:
- the delivery of direct services to students with disabilities
- the creation of more accessible learning and work environments to assure long-term impact

Four specific questions were addressed by CBI participants:
- How are STEM access issues for people with disabilities the same as those for other underrepresented groups (e.g., racial/ethnic minorities, women)? How are they different?
- In what ways do making STEM activities accessible to students with disabilities benefit other students?
- What can STEM projects do to increase the participation of students with disabilities?
- How can projects best measure the outcomes and impacts of their interventions to increase the participation of underrepresented minorities, women, and people with disabilities in STEM?
Presentations and panels at the CBI were followed by small group interactions regarding the topics presented. Group representatives reported to all participants and notes were incorporated into the proceedings. In addition to CBI participants, and other NSF project directors, the results of these efforts are shared through the Knowledge Base.
Agenda
Tuesday
7:00 - 9:00 p.m.
Evening Social and Time to Get Acquainted
Wednesday
8:00 - 8:50 a.m.
Buffet Breakfast & Networking
9:00 - 9:50 a.m.
Welcome
Dr. Sheryl Burgstahler, University of Washington
Introductions
Students with disabilities share STEM access perspectives in video Working Together: Science Teachers and Students with Disabilities.
(Online video and handouts: Working Together: Science Teachers and Students with Disabilities)
9:50 - 10:30 p.m.
Pursuit of a STEM Career: A Personal Story
Dr. Imke Durre, Scientist, National Climatic Data Center
10:30 - 10:45 a.m.
Break
10:45 - 11:15 a.m.
Broadening Participation in STEM
Dr. Mark Leddy, National Science Foundation
11:15 - 11:55 a.m.
Access Barriers, Solutions—Accommodations and Universal Design
Teachers and students share ideas for assuring access to STEM courses for students with disabilities in video The Winning Equation: Access + Attitude = Success in Math and Science.
(Online video and handouts: https://doit.uw.edu/videos/)
11:55 a.m. - 12:00 p.m.
Introduction to Small-Group Discussion Format
12:00 - 1:30 p.m.
Lunch and Working Group Discussions
Question 1: How are STEM access issues for people with disabilities the same as those for other underrepresented groups (e.g., racial/ethnic minorities, women)? How are they different?
1:30 - 1:50 p.m.
Working Group Reports
Question 1: Each group shares one way STEM access issues for people with disabilities are (1) the same as and (2) different from those for other underrepresented groups (e.g., racial/ethnic minorities, women).
1:50 - 2:45 p.m.
Discover Accommodation and Universal Design Strategies for a Hands-on Science Activity
Valerie Sundby, Project Coordinators, AccessSTEM
Lyla Crawford, Project Coordinators, AccessSTEM
Activity
Educators share universal design instructional strategies in video Universal Design of Instruction: Definition, Principles, and Examples.
(Online video and handouts: Equal Access: Universal Design of Instruction)
2:45 - 3:00 p.m.
Break
3:00 - 3:50 p.m.
Critical Junctures Panel
Projects to increase participation of people with disabilities in STEM share experiences and insights.
3:50 - 4:30 p.m.
Working Group Discussions
Question 2: In what ways does making STEM activities accessible to students with disabilities benefit other students?
4:30 - 4:50 p.m.
Working Group Reports
Question 2: Each group shares one way making STEM activities accessible to students with disabilities benefits other students.
4:50 - 5:00 p.m.
Preview of Tonight's Activity and Tomorrow's Agenda, Daily Feedback
5:00 p.m.
Adjourn
6:30 - 8:30 p.m.
Dinner, Network and Discuss Future Collaborations
Meet Dr. Paul Miller, Professor of Law and Director, UW Disability Studies
Thursday
8:00 - 8:50 a.m.
Buffet Breakfast, Networking, Discussion
9:00 a.m.
Overview of Agenda
9:10 - 10:25 a.m.
Panel
Projects that increase the participation of underrepresented minorities and women in STEM share lessons learned in broadening participation in STEM. How can those lessons be applied to increase the participation of people with disabilities in STEM?
10:25 - 10:40 a.m.
Break
10:40 a.m. - 12:00 p.m.
Experiences of Students with Disabilities
Students with disabilities share transition strategies in video Taking Charge II: Stories of Success and Self-Determination.
(Online video and handouts: Taking Charge 2: Two Stories of Success and Self-Determination)
Panel
People with disabilities who are also racial/ethnic minorities or women share their stories. With what communities do they identify? What promotes and what inhibits the pursuit of STEM courses and careers?
12:00 p.m. - 1:30 p.m.
Lunch and Working Group Discussions
Question 3: What can STEM projects do to increase the participation of students with disabilities?
1:30 - 1:50 p.m.
Working Group Reports
Question 3: Each group shares two things STEM projects can do to increase the participation of people who have disabilities.
1:50 - 2:30 p.m.
Information Technology Access Barriers and Solutions: Assistive Technology and Universal Design
Students demonstrate assistive technology in video Computer Access: In Our Own Words.
(Online video and handouts: Computer Access: In Our Own Words)
Accessible Web Design
Terry Thompson, Technology Specialist, AccessSTEM
(Online video and handouts: World Wide Access: Accessible Web Design, Web Accessibility: Guidelines for Administrators)
2:30 - 3:05 p.m.
Science Lab Access Barriers and Solutions: Accommodations and Universal Design
Dr. Samantha Langley-Turnbaugh, Associate Professor and Chair, Department of Environmental Science and Policy, University of Southern Maine
(Online video and handouts: Equal Access: Science and Students with Sensory Impairments)
3:05 - 3:15 p.m.
Video View
STEM students with sensory impairments and educators share experiences in video Equal Access: Science and Students with Sensory Impairments.
(Online handout: Equal Access: Science and Students with Sensory Impairments)
3:15 - 4:00 p.m.
Break
4:00 - 4:30 p.m.
Working Group Discussions
Question 4: How can projects best measure the outcomes and impacts of their interventions to increase the participation of underrepresented minorities, women, and people with disabilities in STEM?
4:30 - 4:55 a.m.
Working Group Reports
Question 4: Each group shares one way to measure the increase of minorities, women, and people with disabilities in STEM.
4:55 - 5:00 p.m.
Preview of Tomorrow's Agenda, Daily Feedback
5:00 p.m.
Adjourn
5:00 p.m. - Onward
Dinner on Your Own
Explore Seattle cuisine.
Friday
8:00 - 8:50 a.m.
Buffet Breakfast, Networking, Discussion
9:00 - 10:00 a.m.
Making Your Project Accessible to Participants with Disabilities: A Checklist
Activity: Begin personal plan for implementation.
In Equal Access: Universal Design of Your Project, cross out items that do not apply and put implementation date for others.
(Online handout: Equal Access: Universal Design of Your Project)
Discussion
How can the checklist be adapted for use in NSF STEM projects?
10:15 - 10:30 a.m.
Break
10:30 - 11:45 a.m.
Communication within Communities of Practice (CoP) AccessSTEM Minigrants
For members of CoPs to increase participation of people with disabilities in STEM; format of proposal distributed on CoP lists.Up to $4,000 for AT; conference fees; refreshments, room rental, travel/honorarium costs for speakers, panelists at local/regional Capacity-Building Institute or presentation. Recipients must report outcomes of projects.
Discussion
- What can we do as a group to promote access to STEM for people with disabilities?
- Publish proceedings?
- Create a publication to help other projects make their activities and resources accessible?
- Publish an article in the Review of Disability Studies and/or other journals?
- Deliver a presentation or poster at NSF's Joint Annual Meeting (JAM) and/or other meetings?
11:45 a.m.
CBI Evaluation
Lunch and further discussion
Have a safe trip home!
Visit the AccessSTEM website, including a Knowledge Base of Q&As, case studies, and promising practices.
Participants

Stakeholder groups represented in the CBI included:
- projects/organizations that serve people with disabilities, especially STEM
- projects/organizations that promote STEM to minorities and women
- people with disabilities
- STEM educators
The following individuals participated in the CBI:
Anderson, Alice
Co-Principal Investigator (PI) and Director
MIDWEST Regional Alliance
University of Wisconsin
alice.anderson@doit.wisc.edu
Ashby, Frank
College of Engineering
University of Washington
ashby@engr.washington.edu
Bellman, Scott
Program Coordinator
AccessSTEM Regional Alliance
University of Washington
swb3@u.washington.edu
Burgstahler, Sheryl
PI and Director
AccessSTEM Regional Alliance
University of Washington
sherylb@u.washington.edu
Conway, Ted
Professor and Associate Dean
Virginia Commonwealth University
taconway@vcu.edu
Crawford, Lyla
Program Coordinator
AccessSTEM Regional Alliance
University of Washington
lylac@u.washington.edu
DeMartino, Marjorie
Director
California State Summer School for Math and Science (COSMOS)
University of California - Irvine
dmartino@uci.edu
Durre, Imke
Physical Scientist
National Oceanic and Atmospheric Administration (NOAA)
Imke.Durre@noaa.gov
Foreman, Angela
University of California - Davis
alforeman@ucdavis.edu
Fructman, Amy
Program Manager
MIDWEST Regional Alliance
afruchtm@wisc.edu
Guardipee, Jody
Academic Counselor
Blackfeet Community College
jguardipee@bfcc.org
Hairston, Regina
Director
Tennessee Louis Stokes Alliance for Minority Participation (LSAMP)
University of Memphis
rhairstn@memphis.edu
Hill, Cynthia
Associate Provost and Director of Student Support Services
University of Maryland
chill@umbc.edu
Ingersoll, Ashley
Program Assistant
AccessSTEM Regional Alliance
University of Washington
ashlei2@u.washington.edu
James, Royce
Academy Instructor
Columbia University
rwj2001@columbia.edu
Jenda, Overtoun M.G.
Associate Provost Office of Diversity and Multicultural Affairs
Auburn University
jendaov@auburn.edu
Knox, Barbara
Campus Director
Tenessee LSAMP
Vanderbilt University
barbara.h.knox@Vanderbilt.Edu
Ladner, Richard
Professor, Computer Science
University of Washington
ladner@cs.washington.edu
Lam, Fat
Professor and Chairman
Gallaudet University
fat.lam@gallaudet.edu
Langley-Turbaugh, Samantha
Co-PI
EAST Regional Alliance
University of Southern Maine
langley@usm.maine.edu
Larry, Randy
Mentor Coordinator
RASEM2 Regional Alliance
rlarry@nmsu.edu
Leddy, Mark
Program Director
Research in Disabilities Education
National Science Foundation
mleddy@nsf.gov
Lovewell, Lynn
Project Director
EAST Regional Alliance
llovewell@usm.maine.edu
Miller, Paul Steven
Professor of Law, School of Law
University of Washington
psmiller@u.washington.edu
Momsen, Ellen
Director
Women and Minorities in Engineering Program
Oregon State University
Ellen.Momsen@oregonstate.edu
Moss, Heather
Program Manager
TechREACH
Northwest Girls Collaborative Project
hmoss@pugetsoundcenter.org
Patel, Pratik
Assistive Technology Services
City University of New York
pratikp1@gmail.com
Peterson, Lisa
Director
GenOM Project
University of Washington
lisapete@u.washington.edu
Pfund, Chris
Associate Director
Delta Program in Research, Teaching, and Learning
University of Wisconsin
cepfund@wisc.edu
Richardson, Michael
Program Manager
AccessSTEM Regional Alliance
University of Washington
mike67@u.washington.edu
Romero, Manuela
Executive Director
Wisconsin LSAMP
romero@engr.wisc.edu
Roth, Rob
AccessComputing Alliance
University of Washington
robroth@u.washington.edu
Shafi, Muhammad Iqbal
Chair, Mathematics and Computer Science
LeMoyne-Owen College
muhammad_shafi@loc.edu
Shaw, Pamella
Director
Midwest Crossroads Alliance for Graduate Education in the Professoriate (AGEP)
Statewide Director Indiana LSAMP
ppshaw@purdue.edu
Stewart, Lisa
Program Coordinator
AccessSTEM Regional Alliance
University of Washington
lstew2@u.washington.edu
Sundby, Valerie
Program Coordinator
AccessSTEM Regional Alliance
University of Washington
vsundby@u.washington.edu
Thompson, Levi
Director
Michigan LSAMP
University of Michigan
ltt@umich.edu
Thompson, Terry
Technology Specialist
AccessSTEM Regional Alliance
University of Washington
tft@u.washington.edu
Turietta, Rich
Assistant Director
RASEM2 Regional Alliance
rturiett@nmsu.edu
Reports from Discussion Groups
Following are responses of participants to questions presented in small-group discussions.
Question 1
How are STEM access issues for people with disabilities the same as those for other underrepresented groups (e.g., racial/ethnic minorities, women)? How are they different?
Access issues faced by students with disabilities that are similar for other underrepresented groups include the following:

- All underrepresented groups, including people with disabilities, are subjected to biases and negative attitudes that may block access.
- All underrepresented groups may encounter barriers caused by a lack of understanding of what they need.
- Lumping all underrepresented groups together under the term "diversity" can mask individual needs/issues.
- Many people have a need/desire for a community with which to identify.
- Members of underrepresented groups are often underprepared, especially in math and science.
- Changes made to accommodate one underrepresented group may help other groups.
- There are multiple subcultures within each group, but attempts at change often target the big umbrella group and not the unique subgroups.
- Many members of underrepresented groups lack mentors and role models with whom to identify.
- They experience feelings of isolation-a sense of being "the only one."
- Students may lack social supports.
- Some assume lowered standards are necessary to accommodate underrepresented groups.
- There are lower expectations in school.
- Group members often lack confidence that they can compete in STEM fields.
- Students from underrepresented groups (especially low income) are often not prepared and are not encouraged to become prepared to succeed in college and STEM.
- Many lack self-advocacy skills.
- There may be a glass ceiling in employment for members of these groups.
- Language and communication challenges can create problems for individual members of many different groups, including English-language learners and/or students who are deaf.
Access issues that are unique for students with disabilities include the following:
- The traditional diversity definition often only encompasses race, gender, class, ethnicity, and culture; disability is frequently excluded, and people with disabilities don't see themselves represented in this definition.
- Diversity offices and efforts frequently do not include or are unprepared to work with students with disabilities.
- Cultural pressure may prevent some students with disabilities from disclosing their disabilities and receiving help.
- Disabilities often need to be diagnosed, unlike other minority status.
- There are sometimes negative reactions from teachers and peers to accommodations, especially those for invisible disabilities such as learning disabilities.
- Students with disabilities have to request accommodations and provide documentation of their disabilities prior to receiving services.
- The pressure to represent your race/culture/gender well also exists for some people with disabilities—having a disability is sometimes considered being part of a special culture group.
- People with disabilities are often scrutinized for needing major physical and facility changes, whereas the other groups are perceived as just needing early preparation.
- Overall, physical access is a much greater problem for people with disabilities than for other minority groups.
- The nature of discrimination against people with disabilities is more open; it is still "socially acceptable" to say that students with disabilities can't participate in STEM.
- Students with invisible disabilities must decide when and how to disclose.
- There may be more earmarked funds for students with disabilities than for other underrepresented groups.
- Teachers may be enablers by doing too much for students with disabilities, demanding too little, and/or setting expectations too low.
- Inaccessible curriculum, materials, and facilities can create barriers for students with disabilities.
- People with disabilities who are of a Caucasian background have had a long history of Caucasian role models who are of the same race and gender in STEM fields.
Summary of Access Issues
Participants in the AccessSTEM CBI found that most access issues for people with disabilities are similar to those for other underrepresented groups. The following is a list of barriers to STEM studies and careers for all of these groups.
- Biases and negative attitudes affect all groups.
- There is a lack of understanding of their needs.
- Lumping groups together under the term "diversity" can mask individual needs/issues.
- Attempts at change often target the big umbrella groups and not unique subgroups.
- Some are underprepared and discouraged to pursue STEM.
- Some feel isolated and lack social supports.
- Some lack confidence that they can compete in STEM fields.
- Some have inadequate self-advocacy skills.
- Some lack mentors or role models with whom to identify.
- There are language and communication challenges.
- There is a glass ceiling in employment.
Issues unique to individuals with disabilities pursuing STEM include those listed below.
- The traditional definition of diversity often only encompasses race, gender, class, ethnicity, and culture; students with disabilities are not represented in this definition.
- Diversity offices and efforts frequently do not include work with students who have disabilities.
- Cultural pressure may prevent some students with disabilities from disclosing their disabilities and receiving help.
- Disabilities often need to be diagnosed, unlike other minority status.
- Students with disabilities must decide when and how to disclose.
- They have to request accommodations and provide documentation of their disabilities prior to receiving accommodation services.
- It is more "socially acceptable" to say that students with disabilities can't participate in STEM.
- There may be more earmarked funds for students with disabilities to cover accommodations.
- Teachers may do too much for students with disabilities, not demand enough, and/or set expectations too low.
- Curriculum, materials, and facilities may be inaccessible to students with disabilities.
Question 2
In what ways do making STEM activities accessible to students with disabilities benefit other students?

- Reaching out in multiple ways allows you to recruit a more eclectic group.
- More diversity results in more creative and diverse ideas and solutions.
- Bringing people with disabilities into the classroom educates all students and faculty about the capabilities of people with disabilities.
- A mix of students helps students without disabilities find their own career paths as they are challenged in new ways and given opportunities to assist others.
- Fully including students with disabilities in classes helps students without disabilities be more sensitive to issues faced by people with disabilities.
- Group work makes students and instructors take the time to consider things you would typically take for granted (What if you couldn't hear/see/move?).
- There are opportunities for leadership for all students, even those who don't traditionally volunteer for such roles.
- Teaching using multiple modalities benefits all learners.
- Universal design strategies create materials that can be easily adapted and distributed in multiple formats in a timely manner.
- Making courses accessible to students with disabilities helps instructors become more organized, thoughtful, systematic-better teachers!
- It encourages instructors to ask questions about what "good instructors" do to help students learn.
- It reminds us that teaching is about people first.
- Providing clear instructions and more time to complete activities benefits all students.
- When instructors spend time thinking about accommodations, it can help them reshape and clarify the goals of the course: What are they trying to teach? What concepts or skills do they want the students to leave with? What alternatives are available to students for gaining knowledge and skills?
- Other students are encouraged to discern the strength of each member that can make the collective group stronger.
- Some technology and facility changes allow everyone to maximize productivity (e.g., a work table at an adjustable height, a spectrometer that can provide data about color without the student actually needing to see color).
- Everyone brings life experiences to draw on for problem-solving. When students with disabilities do this, they enhance learning for everyone.
- Sometimes assistive technology drives positive changes in mainstream technology.
- Accommodations and universal design help the professor teach the material more effectively to all students.
- Universal design brings about different/new teaching modalities and materials for an instructor to consider.
- Efforts to fully include students with disabilities result in a paradigm shift in education and bring all our thinking to a new level.
- Putting a syllabus and other important information online increases accessibility to all students, making it possible for them to easily review.
- Making facilities accessible architecturally (seating, etc.) helps all students access the learning environment more comfortably.
- Universally designed office hours, by offering hours physically within the office plus online to increase accessibility, benefits all students.
Summary of Benefits to Other Students
The following points were made by CBI participants regarding how including individuals with disabilities in STEM activities benefits all students:
- More diversity results in more creative and diverse ideas and solutions.
- Having students with disabilities in class encourages instructors to become better teachers and take time to consider things they might typically take for granted.
- Using multiple modalities in teaching makes content more accessible to everyone.
- Providing clear instructions and more time to complete activities benefits everyone.
- Some technology and facility changes allow everyone to be more productive.
- Sometimes assistive technology drives positive changes in mainstream technology.
- Posting syllabi and other important information online increases accessibility and adaptability for all students.
Question 3
What can STEM projects do to increase the participation of students with disabilities.
- Increase the visibility of researchers with disabilities at disciplinary meetings.
- Increase the visibility of students with disabilities as role models.
- Increase the visibility of scientists and engineers with disabilities through marketing materials, web pages, curricula, seminars, etc.
- Make an effort to recruit STEM faculty with disabilities.
- Use institutional networks to find and place new faculty who have disabilities.
- Educate search committees (e.g., for faculty) about recruiting and accommodating applicants with disabilities, and include people with disabilities on search committees.
- Connect with staff at disability services offices to provide opportunities and information for students. Collaborate on ideas for resources and accommodations students with disabilities in STEM may need.
- In program materials, websites, applications, etc., encourage people with disabilities to apply and include information about procedures for requesting accommodations.
- Have your provost/dean chair your annual meeting or key activities to help ensure more people will attend.
- Tap into existing mentor networks. For example, the vice chancellor at UC Irvine has a group called "100 Black Men of Orange County" that connects African-American students to community leaders.
- Involve parents in recruiting minority students-taking a child who brings income into the household off to college can be challenging for the family.
- Reevaluate admissions standards and look at work history, special challenges, and community involvement in addition to GPA.
- Have student ambassadors go to high schools and talk to students about socially relevant issues related to STEM fields; they should go to English, history, and social studies classes in addition to science and math classes.
- Make an effort to reach students where they are at. In some minority communities, for example, image is incredibly important, so bring in role models that dress and look "cool" to recruit kids so STEM doesn't look so "geeky" and "uncool."
- The people you use to recruit students with disabilities need to make sure they use person-first language and have had some positive experiences on campus.
- Often students don't want to be part of the programs targeted at underrepresented groups, so you have to be savvy in recruiting them. You need to connect to shared experiences like "the black first" and "take back the night." People with disabilities need to have a shared experience to create a pipeline and path for recruitment.
- Make social gatherings easy to come to, "cool," and focused on common interests.
Summary of Strategies to Increase Participation of Students with Disabilities
CBI participants suggested the following strategies for fully including students with disabilities in their STEM projects:
- Increase the visibility of scientists, engineers, researchers, and students with disabilities in meetings, in marketing materials, on web pages, etc.
- Recruit STEM faculty with disabilities.
- Connect with staff at disability services offices.
- In program materials, include information about procedures for requesting accommodations.
- Reach students where they are at, with people they can relate to, and in a style that is respectful and engaging.
- Have your provost/dean endorse and/or participate in key activities to help ensure more people will attend.
- Locate mentors for students with disabilities. Involve parents in recruiting efforts.
- In admissions standards consider special challenges and community involvement in addition to GPA.
- Have student ambassadors go to high schools and talk to STEM and non-STEM classes about socially relevant issues related to STEM fields.
- Make social gatherings easy to come to, "cool," and focused on common interests.
Question 4
How can projects best measure the outcomes and impacts of their interventions to increase the participation of underrepresented minorities, women, and people with disabilities in STEM?
- Include control groups in the design of research projects whenever possible.
- Collect data on undergraduate degree completion and enrollment for students in all underrepresented groups. Collect graduation numbers for students with disabilities; the American Association for the Advancement of Science (AAAS) can help with this—they've been successful in similar work regarding other underrepresented groups.
- Evaluate retention rates.
- Louis Stokes Alliances for Minority Participation (LSAMPs) provide a good model in collecting participant data that includes disability status; projects could cooperate to convince LSAMPs to begin disclosing data for annual tracking.
- NSF could provide additional funding for data collection.
- Find ways to collect outcomes/data beyond self-report (e.g., more than "students indicate that..."); this is more expensive and more involved and will need to involve formal external evaluation of programs that can collect data to show productivity.
- An NSF-funded external evaluator could be funded to monitor a data collection system for RDE projects, as is done with LSAMPs and Alliances for Graduate Education in the Professoriate (AGEPs) already.
Summary of How Projects Can Measure Outcomes
CBI participants suggested the following ways to measure the increase of minorities, women, and people with disabilities in STEM:
- Include control groups in research projects.
- Institutions could collect data on undergraduate degree pursuit and completion for all underrepresented groups. Projects could evaluate enrollment, retention, and graduation rates.
- All NSF-funded programs to broaden participation in STEM could cooperate in collecting data.
- Secure additional funding for data collection.
Community of Practice

Among the strategies for meeting AccessSTEM objectives is a Broadening Participation Community of Practice (CoP) for stakeholder groups. Communicating using email and other electronic tools, CoP members share perspectives and expertise and identify practices that promote the participation of people with disabilities in STEM fields. Collaborators receive support from project staff in making their project activities more accessible (e.g., assistance in the design of an accessible website, suggestions for recruiting and accommodating participants with disabilities).
The Broadening Participation CoP is populated with AccessSTEM collaborators who administer alliances and projects that serve to broaden participation in STEM fields by encouraging and supporting women, racial/ethnic minorities, and/or people with disabilities. Members:
- discuss how to recruit participants with disabilities and accommodate them in their programs and activities and to make their STEM offerings more accessible overall
- recruit their participants with disabilities into AccessSTEM e-mentoring, internships, academies, and workshops to complement their activities
- identify, recruit, and accommodate eligible AccessSTEM participants
- cosponsor events, discuss potential new projects, and share funding possibilities
- disseminate AccessSTEM information and information about their projects and results through the Knowledge Base
- help plan and recruit participants for Capacity-Building Institutes
You can join the Broadening Participation CoP by sending the following information to doit@uw.edu:
- Name
- Position/Title
- Institution
- Postal address
- Email address
AccessSTEM Website and Searchable Knowledge Base

The AccessSTEM website is a space where K-12 teachers, postsecondary educators, and employers learn to make classroom and employment opportunities in STEM accessible to individuals with disabilities. It includes six primary areas.
- Universal Design
Strategies for creating academic environments that maximize the learning of students with a wide range of abilities and disabilities. - Accommodation Strategies
How educators and employers can assure access to academic and employment opportunities in STEM for individuals with disabilities. - Rights and Responsibilities
The rights and responsibilities of educators, student support staff, and students with disabilities. - Resources
Resources to help instructors more fully include students with disabilities in course activities. - Presentations
Streaming video presentations with accompanying publications that share strategies for working with students with disabilities in mathematics and science classes. - Searchable Knowledge Base
A searchable database of frequently asked questions, case studies, and promising practices related to how educators and employers can fully include students with disabilities in STEM activities.
Individuals and organizations are encouraged to propose questions and answers, case studies, and promising practices. In particular, the promising practices articles serve to spread the word about practices that show evidence of improving the participation of people with disabilities in STEM. The Knowledge Base is an excellent resource for ideas that can be implemented in other programs. Contributions and suggestions can be sent to doit@uw.edu.
Examples of Knowledge Base questions include the following:
- What lab safety issues need to be considered for a student who is deaf? Who has a visual impairment? Who has a mobility impairment?
- Where can I find vendors who specialize in assistive technology and materials for science laboratories?
- Do fume hoods exist that are accessible to people with mobility impairments?
- How can I help a student who is blind or has low vision make measurements in a science lab?
- How can I help a student record and analyze data in a science lab?
Examples of Knowledge Base case study and promising practice titles include the following:
Checklist for Making Projects Accessible to All Students

The following paragraphs provide suggestions for making NSF-funded and other STEM project resources and activities welcoming and accessible to all participants, including those with disabilities. The content is adapted from the DO-IT publication titled Equal Access: Universal Design of Your Project.
Basically, there are two approaches to access:
- accommodations
- universal design
Accommodations include alternate formats, assistive technology, and other adjustments for specific students. Universal design is "the design of products and environments to be usable by all people, to the greatest extent possible, without the need for adaptation or specialized design" (The Center for Universal Design).
Universal design means that rather than designing for the average user, you design for people with a broad range of characteristics. Potential participants include people with a variety of native languages, men, women, people with different racial and ethnic backgrounds, and those who have learning disabilities and/or visual, speech, hearing, and/or mobility impairments. Make sure that project staff and volunteers are trained to support people with disabilities, respond to specific requests for accommodations in a timely manner, and know who to contact regarding disability-related issues. The universal design of your project offerings will make everyone feel welcome and minimize the need for special accommodations for individual participants.
Examples of questions to address in order to make your facility, information resources, and project activities universally accessible are listed below. The complete list can be found within the publication noted above.
Planning and Evaluation
Consider diversity issues as you plan and evaluate services.
- Are people with disabilities, racial and ethnic minorities, students with diverse gender identities and sexual orientations, young and old students, and other groups represented on your staff in numbers proportional to those of the whole campus or community?
- Are disability-related access issues and other diversity issues addressed in program evaluation plans and instruments?
Information Resources
Assure that publications and websites welcome a diverse group of prospective members and that the content is accessible to people with a variety of abilities.
- Do pictures in your publications and website include people with diverse characteristics with respect to race, gender, age, and disability?
- In key publications of your project, do you include a statement about your commitment to access and procedures for requesting disability-related accommodations? For example, you could include the following statement: "Our project's goal is to make materials and activities accessible to all participants. Please inform organization leaders of accessibility barriers you encounter and request accommodations that will make project activities and information resources accessible to you."
- Are all printed publications available (immediately or in a timely manner) in alternate formats such as Braille, large print, and electronic text?
- Do videos developed or used in the project have captions? Are they audio described? For more information, consult Creating Video and Multimedia Products That Are Accessible to People with Sensory Impairments. For making distance learning accessible, consult Real Connections: Making Distance Learning Accessible to Everyone video and publication.
Project and Activity Facilities
Assure physical access, comfort, and safety within an environment that is welcoming to visitors with a variety of abilities, racial/ethnic backgrounds, genders, and ages.
- Are all levels of the facility connected via an accessible route of travel?
- Are aisles wide and clear of obstructions for the safety of users who have mobility and/or visual impairments?
- Is at least part of a service counter/desk at a height accessible from a seated position?
Computers, Software, and Assistive Technology

If computers are used in sponsored programs, make sure that the technology is accessible to all visitors. The organization will not need to have special technology on hand for every type of disability but should have available commonly used assistive technology and have a system in place for timely response to participant requests for assistive technology. Purchasing the following products for computer workstations is a good way to start.
- Is an adjustable-height table available for each type of workstation to assist participants who use wheelchairs or are small or large in stature?
- Do you provide adequate work space for both left- and right-handed users?
- Do you provide a trackball to be used by someone who has difficulty controlling a mouse?
Staff
Make sure staff members are prepared to work with all program participants.
- Are all staff members familiar with the availability and use of a TTY/TDD, the Telecommunications Relay Service, assistive technology, and alternate document formats?
- Do all staff members know how to respond to requests for disability-related accommodations, such as sign language interpreters?
- Are project staff and contractors in specific assignment areas (e.g., web page development, video creation) knowledgeable about accessibility requirements and considerations?
Presentation, Exhibit, and Other Communication Hints
Treat people with disabilities with the same respect and consideration with which you treat others. There are no strict rules when it comes to delivering a presentation, hosting an exhibit, and otherwise relating to people with disabilities. However, here are some helpful hints.
General
- Ask a person with a disability if they need help before providing assistance.
- Talk directly to the person with a disability, not through the person's companion or interpreter.
- Refer to a person's disability only if it is relevant to the conversation. If so, mention the person first and then the disability. "A man who is blind" is better than "a blind man" because it puts the person first.
- Avoid negative descriptions of a person's disability. For example, "a person who uses a wheelchair" is more appropriate than "a person confined to a wheelchair." A wheelchair is not confining--it's liberating!
- Provide information in alternate means (e.g., written, spoken, diagrams).
- Ask for permission before you interact with a person's guide dog or service dog.
Blind or Low Vision
- Be descriptive. Say, "The computer is about three feet to your left," rather than "The computer is over there."
- Speak all of the content presented with overhead projections and other visuals.
- When guiding people with visual impairments, offer them your arm rather than grabbing or pushing them.
Learning Disabilities
- Offer directions/instruction both orally and in writing. If asked, read instructions to individuals who have specific learning disabilities.
Mobility Impairments
- Sit or otherwise position yourself at the approximate height of people sitting in wheelchairs when you interact.
Speech Impairments
- Listen carefully. Repeat what you think you understand and then ask the person with a speech impairment to clarify and/or repeat the portion that you did not understand.
Deaf or Hard of Hearing
- Face people with hearing impairments so they can see your lips. Avoid talking while chewing gum or eating.
- Speak clearly at a normal volume. Speak louder only if requested.
- Repeat questions from audience members.
- Use paper and pencil if the person who is deaf does not read lips or if more accurate communication is needed.
- When using an interpreter, speak directly to the person who is deaf; when an interpreter voices what a person who is deaf signs, look at the person who is deaf, not the interpreter.
Psychiatric Impairments
- Provide information in clear, calm, respectful tones.
- Allow opportunities for addressing specific questions.
NSF Regional Alliances for Persons with Disabilities in STEM Education

AccessSTEM is one of several regional alliances funded by the National Science Foundation (NSF) to increase the successful participation of people with disabilities in academic studies and careers. Each Regional Alliance for Persons with Disabilities in Science, Technology, Engineering, and Mathematics Education (RAD) sponsors STEM activities, transition to college/careers programs, mentors, summer programs, and other activities for youth with disabilities. They also provide training and support that can help teachers, postsecondary faculty, employers, and project directors make their STEM courses and resources accessible to students with disabilities. In summary, RAD activities:
- prepare students through transition workshops, summer programs, online mentoring, peer support, internships, etc.
- improve accessibility and acceptance in courses, employment, technology, programs, etc.
Regional Alliances
The following is contact information for each RAD. A map of their locations can be found above and on the back cover of this publication.
AccessSTEM
University of Washington
Box 355670
Seattle, WA 98195-5670
206-685-3648
206-221-4171 (FAX)
https://doit.uw.edu/
doit@uw.edu
Key Staff:
Sheryl Burgstahler, Director
Scott Bellman
Lyla Crawford
Michael Richardson
Valerie Sundby
EAST
University of Southern Maine
37 College Avenue
Gorham, ME 04038
207-780-5449
207-780-5129 (FAX)
llovewell@usm.maine.edu
Key Staff:
Lynn Lovewell, Director
Libby Cohen
Samantha Langley-Turnbaugh
MIDWEST Alliance
University of Wisconsin - Madison
338 Goodnight Hall
1975 Willow Drive
Madison, WI 53706
608-262-6467
608-262-6466 (FAX)
www.stemmidwest.org
midwest@mailplus.wisc.edu
Key Staff:
Alice Anderson, Director
Alicia Blegen
Amy Fruchtman
Jay Martin
Josh Morrill
Greg Stefanich
RASEM2
New Mexico State University
PO Box 30001/Dept 3CE
Las Cruces, NM 88003
888-646-6051
505-646-3367 (FAX)
belowery@nmsu.edu
Key Staff:
William McCarthy, Director
Randy Larry
Belen Lowery
Ed Misquez
Jackie Sanders
Richard Turietta
RDE
Contact information for RDE is listed below.
Research in Disabilities Education
National Science Foundation
Mark Leddy, Program Director
703-292-4655
703-292-9018 (FAX)
www.nsf.gov/funding/pgm_summ.jsp?pims_id=5482&org=NSF&sel_org=N
mleddy@nsf.gov
Acknowledgements

AccessSTEM Capacity Building activities are funded by a supplemental grant from the National Science Foundation as part of the Northwest Alliance for Access to STEM at the University of Washington (Cooperative Agreement No. HRD-0227995, https://doit.uw.edu/programs/accessstem/). The lead agency is the UW's DO-IT (Disabilities, Opportunities, Internetworking, and Technology) Center; CBI partners are the NSF-funded EAST, Midwest, and RASEM2 regional alliances to increase the representation of individuals with disabilities in STEM careers.
Much of the content of this publication is taken with permission from the DO-IT website. Permission is granted to modify and duplicate these materials for noncommercial purposes provided the source is acknowledged.
Any opinions, findings, and conclusions or recommendations expressed in this material are those of the authors and do not necessarily reflect the views of the National Science Foundation (NSF).
Electronic versions of this book are available in print-ready and accessible formats at the DO-IT website.
